チュートリアル:Modelica Custom Componentの作成
モデルに存在するModelica Standard Libraryブロックを置き換えるためにMoCustomComponentブロックをカスタマイズするプロセスを学習します。

このチュートリアルのファイル
ActiveRC.scm
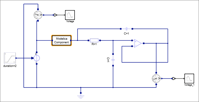
Modelica Custom Componentの定義
MoCustomComponentブロックのポート、パラメーター、およびシミュレーション関数を定義します。
Modelica Custom Componentの実装
既存のR=1 ResistorブロックをModelica Custom Componentに置き換えます。





