本ソフトウェアでは、モデル表示形式が変更可能であり、それによりモデル階層間や複数のモデル間を簡単に移動できます。
モデルの階層は、モデリングウィンドウに表示されるダイアグラムから、プロジェクトブラウザから、またはナビゲーションバーからの3つの方法で移動できます。次のイメージは、bouncing_ballモデルのメインダイアグラムを示しています。

-
モデリングのウィンドウから移動するには、モデルのメインダイアグラムでスーパーブロックをダブルクリックします。
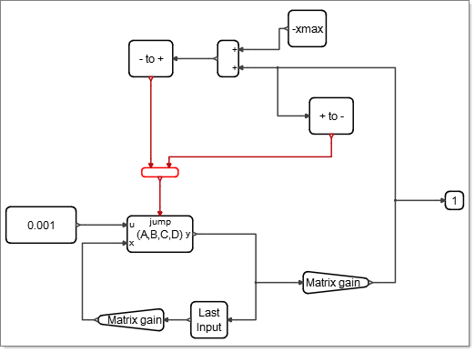
メインダイアグラムが閉じ、スーパーブロック内部のダイアグラムが画面上に表示されます。この方法で、スーパーブロックの各層を降りて行くことができます。次のイメージは、bouncing_ballモデルのXpositionスーパーブロックを示しています。

-
プロジェクトブラウザ上で移動するには、ツリー上のスーパーブロックをダブルクリックします。
ツリーと
モデリングウィンドウに、スーパーブロック内部のブロックが表示されます。次のイメージは、bouncing_ballモデルのツリービューでそのレベルにあるブロックを示しています。

-
ナビゲーションバーから移動するには、
をクリックします。ナビゲーションが開き、メインダイアグラムとそれに関連付けられたスーパーブロックがリストされます。