Align Parts to Features
Align parts to features such as points, edges, faces, and holes using the Move tool.
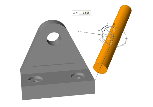
- Selecting a cylindrical hole will align the selected part or entity to the axis of the hole.
- Use the icons on the microdialog to align the Move tool to the select object's local or global axes.
Examples: Aligning a Part to a Feature

Figure 1. Part Aligned to a Point

Figure 2. Part Aligned to an Edge

Figure 3. Part Aligned to a Face

Figure 4. Part Aligned to a Hole
