BobyqaOpt
This block finds the least value of a function of many variables by applying a trust region method that forms quadratic models by interpolation. Some freedom is usually present in the interpolation conditions, which are taken up by minimizing the Frobenius norm of the change to the second derivative of the model, beginning with the zero matrix. The values of the variables are constrained by upper and lower bounds.
![]()
Library
Optimization
Description
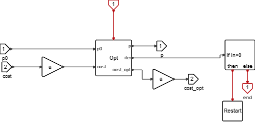
This block implements the Bobyqa optimization program in reverse communication mode. When activated, the block expects to receive on its input ports respectively the value of the optimization vector p and the associated cost. It produces then a value of p either for the next iteration expecting a cost evaluation or as the optimal solution.
At the final iteration the block generates an output event and produces the optimal value of p and the associated cost. Otherwise the block forces a re-initialization of the simulation.
For more details, please refer to the section on Optimization in the Extended Definitions for Advanced Users.Parameters

| Name | Label | Description | Data Type | Valid Values |
|---|---|---|---|---|
xL | Variables lower bounds | Matrix of size Mx1 | ||
xU | Variables upper bounds | Matrix of size Mx1 | ||
RhoBeg | Initial value of the trust region | Matrix of size 1x1 | ||
RhoEnd | Final value of the trust region | Matrix of size 1x1 | ||
Npt | Number of interpolation conditions | Scalar | ||
MaxIter | Maximum number of iterations | Scalar | ||
minmax | Compute max instead of min | Number | 0 |
Ports
| Name | Type | Description | IO Type | Number |
|---|---|---|---|---|
p0 | explicit | input | 1 | |
cost | explicit | input | 2 | |
p | explicit | output | 1 | |
cost_opt | explicit | output | 2 | |
Port 5 | activation | input | 1 | |
end | activation | output | 1 |
