Modif Input File
- Groups, lines or surfaces
- Interfaces
- TH output (except Subsets and Parts)
- Restart SPMD simulation with different number of processors
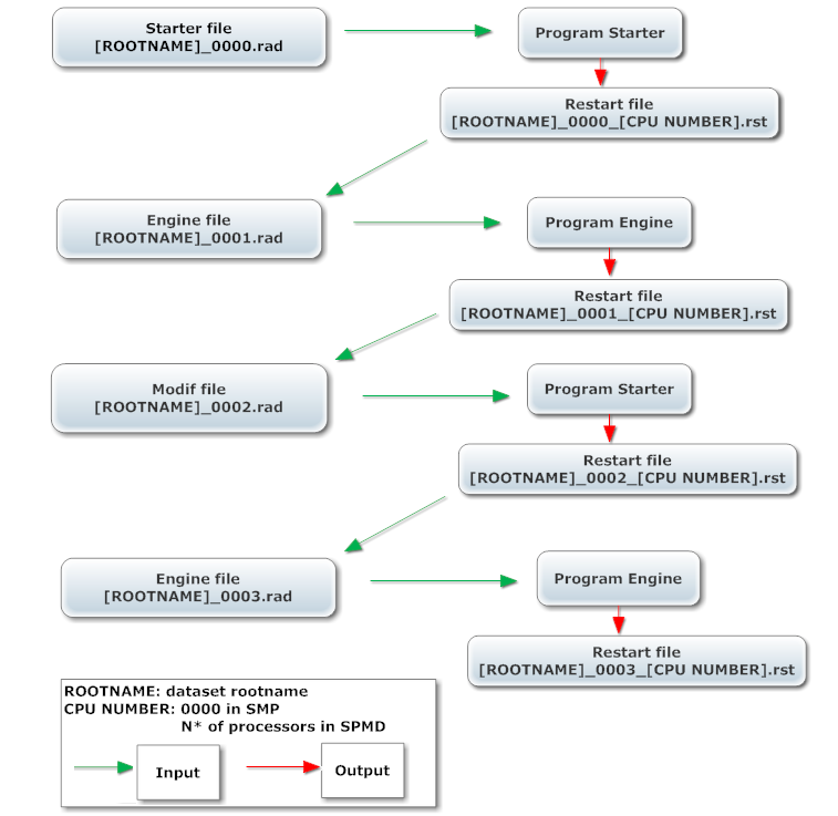
Modif files have the name: Runname_run#.rad
where, run# is the Radioss run number four digits from 0000 to 9999 and run# is the name of the last Restart file + 1.
For example, to run a Modif file after the first run, restart file Runname_0001_cpu.rst
where, cpu # is the number of processors (four digits), and cpu # = 0000 = SMP Radioss version.
The run number for the Modif file must be Runname_0002.rad.

Figure 1.
Modif files use the same input format as Radioss V10 Block input format; with the exception of a limited choice of options are available.
Except for the header formats, blocks may be input in any order.
The Modif files option is not compatible if using Madymo- Radioss Coupling.
Run Description Header Format
This line must be the first in Radioss deck.
# Radioss Starter
The following keywords are available.
- /BEGIN
- /INTER/TYPE3
- /INTER/TYPE5
- /INTER/TYPE6
- /INTER/TYPE7
- /INTER/TYPE8
- /INTER/TYPE10
- /INTER/TYPE11
- /IOFLAG
- /LINE
- /SPMD (or
-ncpucommand line argument) - /SURF
- /TH
- /UNIT
Limitation of MODIF files
- /ADMESH
- /AMS
- /CLOAD
- Defense
- Flexible body (/FXBODY)
- Failure model (/FAIL/TAB1)
- Failure model (/FAIL/CONNECT)
- Implicit (/IMPL)
- Madymo (/ MADYMO/EXFEM and / MADYMO/LINK)
- All Lagrange multipliers (example: /GJOINT is not available)
- /IMPDISP, /IMPVEL, /IMPACC
- Inlet/Outlet
- Interface TYPE2 with "Spotflag=25" (/INTER/TYPE2)
- Interface TYPE7 and Istf > 1 (/INTER/TYPE7)
- Interface TYPE11 and Istf > 1 (/INTER/TYPE11)
- Interface TYPE14 (/INTER/TYPE14)
- Interface TYPE16 (/INTER/TYPE16)
- Interface TYPE17 (/INTER/TYPE17)
- Interface TYPE20 (/INTER/TYPE20)
- Interface TYPE21 (/INTER/TYPE21)
- Interface TYPE23 (/INTER/TYPE23)
- Interface TYPE24 (/INTER/TYPE24)
- Solid property TYPE29 or TYPE30 or TYPE31 (/PROP/TYPE29, /PROP/TYPE30 or /PROP/TYPE31)
- Material LAW59 (/MAT/LAW59)
- Material LAW77 (/MAT/LAW77)
- /MPC
- /MONVOL/FVMBAG1
- /MONVOL/COMMU1
- /MONVOL/AIRBAG1 - Ittf
- /RAD2RAD
- /RBE2
- /RBE3
- /SPH
- /XFEM
Comments
- Input deck must begin with "# Radioss Starter".
- After the header format, you may insert comment lines. These lines must begin with $ or #.
- If you need to have a Runname (run identification name), this input is introduced by the keyword /BEGIN.