Quick Start
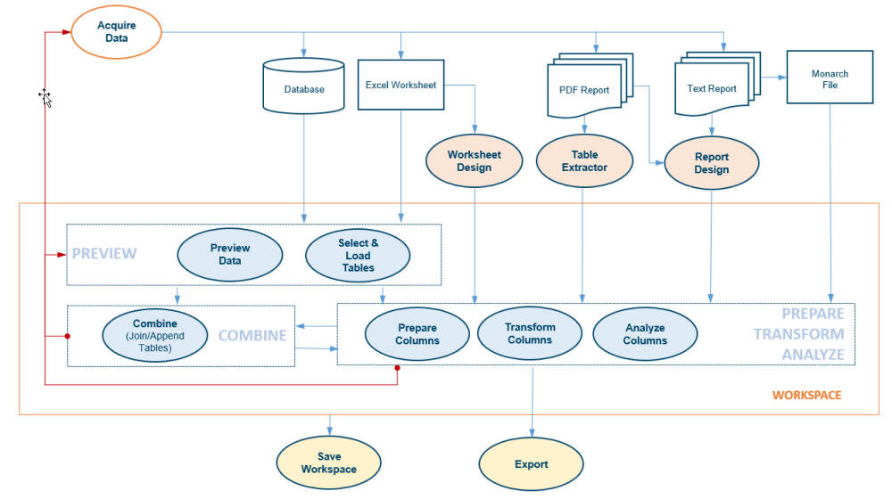
The diagram below shows how easy it is to work with Monarch Data Prep Studio using the interface and windows provided.
Click on a step or a tool (shaded ovals) to go to the help for that step.
Notes:
-
Blue arrows define your initial steps.
-
Red arrows indicate that you can go back to a previous step at any time.
Tables from a variety of sources, such databases, the Data Source library, Excel worksheets, PDF/Text reports, and Monarch files, may be previewed before they are brought into Monarch Data Prep Studio. If the data source contains multiple tables, you may select which table(s) to open. Once in Monarch Data Prep Studio, your data can be prepared, combined, transformed, and analyzed. These operations are carried out in what is called a workspace. When ready, you can either save your data to the workspace or export them to a variety of formats.


