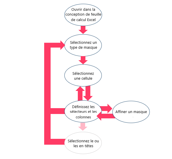
En général, vous créez des masques en suivant cette procédure :
procédure à suivre pour créer un masque.
Cliquez sur une étape pour accéder à la page d’aide correspondante.
Vous devez au minimum définir un masque de détail. Consultez cette page pour en savoir plus au sujet des types de masque.
Vous pouvez créer jusqu’à 16 modèles.
Vous pouvez définir des masques qui vous permettront d’extraire les valeurs de plus d’une colonne. Un masque peut donc avoir plusieurs sélecteurs.
La Conception de feuille de calcul est dotée d’une fonctionnalité Guidez-moi qui peut vous aider à définir vos masques.